跳到主要內容
回首頁
雙語詞彙
網站導覽
常見問答
English
A-
A+
全站搜尋
全站搜尋
熱門關鍵字:
研討會
豬瘟
教育訓練
徵才
疫苗
全站搜尋
:::
所務介紹
研究與成果
便民服務
政府資訊公開
獸醫資源
疫苗檢定
首頁
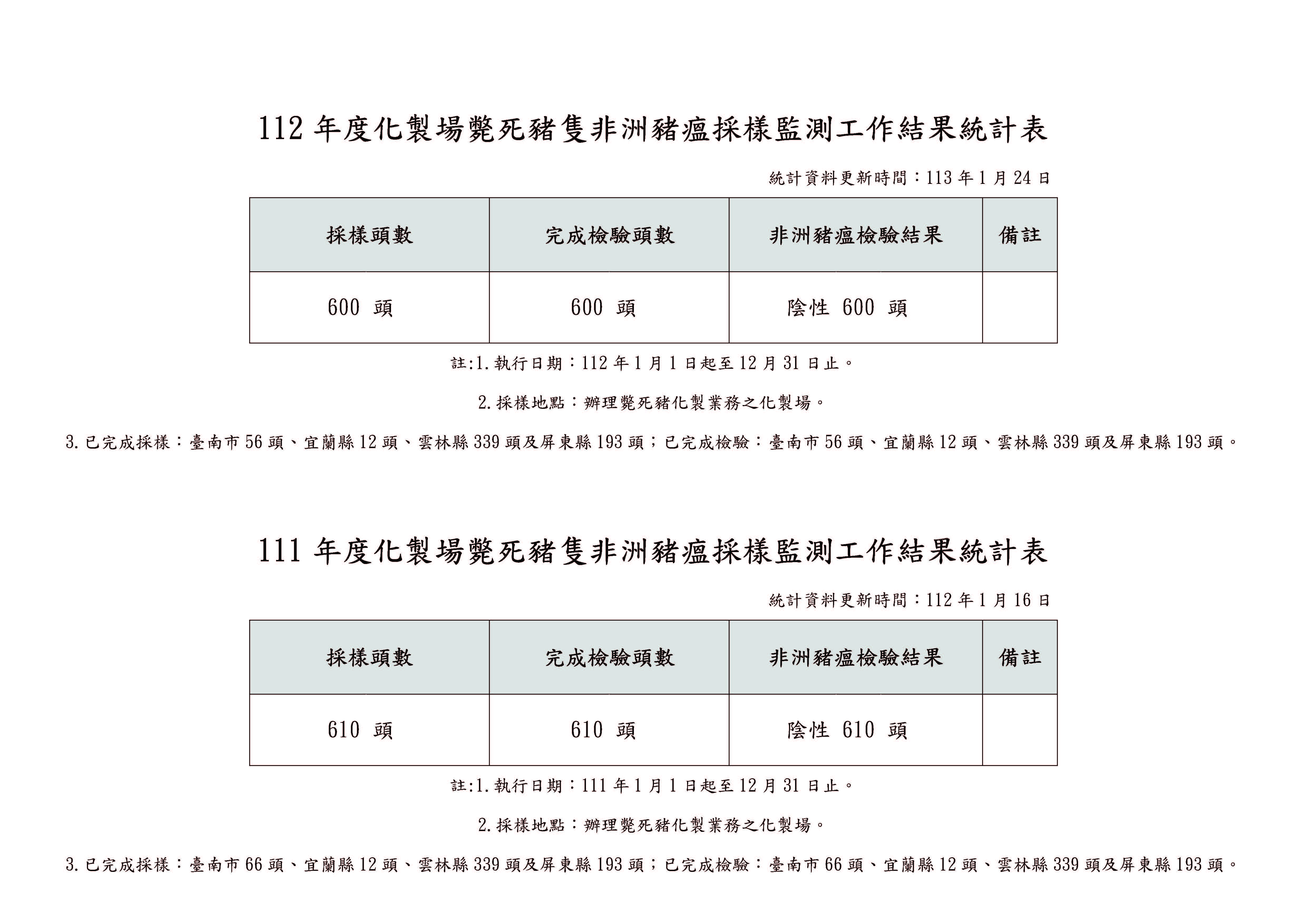
化製場斃死豬隻非洲豬瘟採樣監測工作結果統計
化製場斃死豬隻非洲豬瘟採樣監測工作結果統計
資料來源:防檢署非洲豬瘟專區統計資料
回頂部
此為jquery和bootstrap所使用的script功能,您的瀏覽器不支援此javascript。
此為Google分享的scrpit功能。
此為facebook的script。
此為google分析的script。
此script功能為網頁跳轉,自動進入電腦版或手機版判斷程式。